Welcome to Alcupo Incorporation

Dedication Excellence & Innovation

Best Quality

Our Service

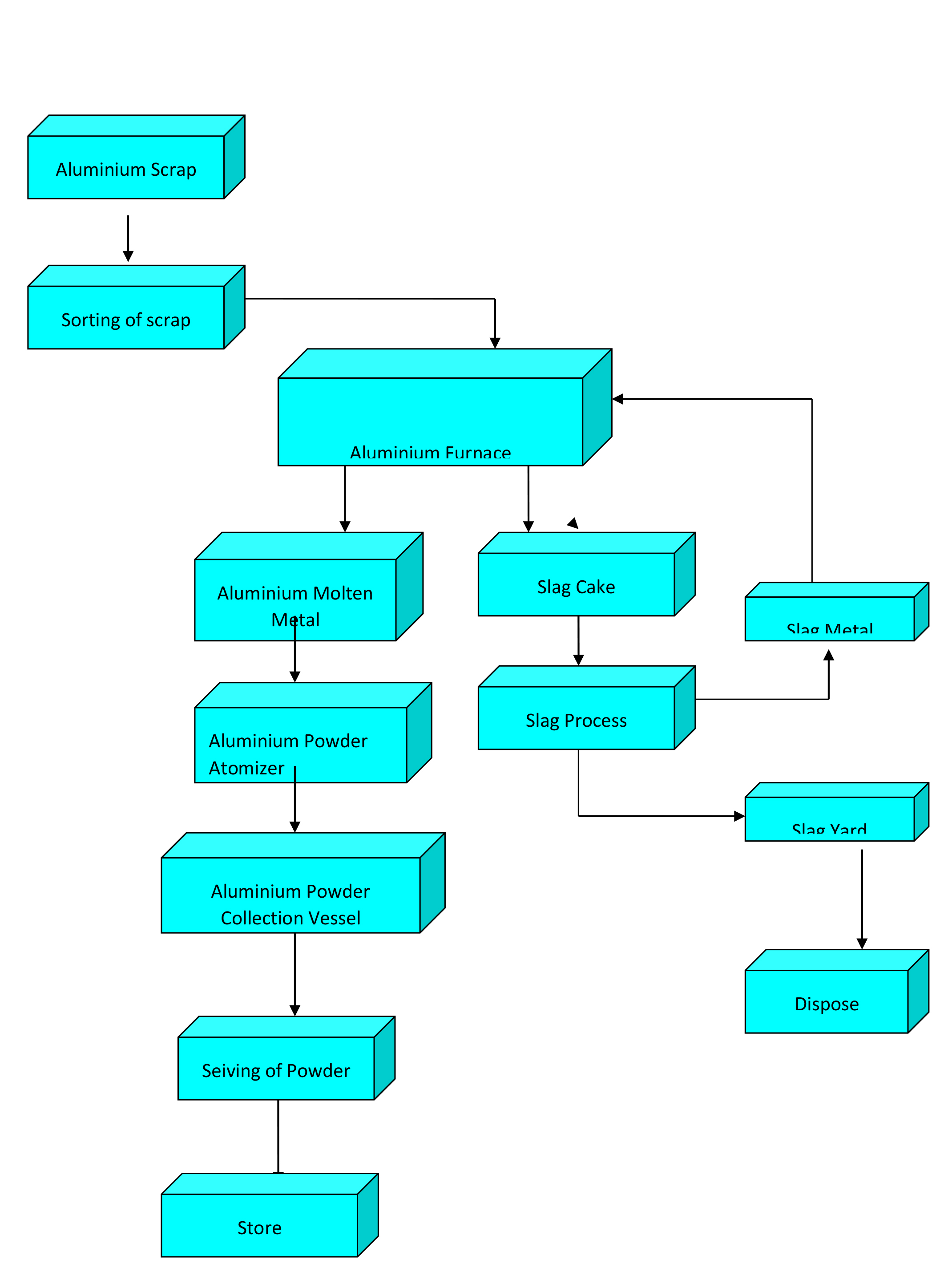
Atomized Aluminium Powder Plant (Vertical)

Cutting-edge design, manufacturing, and supply of vertical atomization plants. - Output Size: -20 to +150 mesh - Production Capacity: Customizable from 100 to 1000 metric tons per month.

Atomized Aluminium Powder Plant (Horizontal)

Expertise in horizontal atomization plant creation. - Output Size: -20 to +350 mesh - Production Capacity: Scalable from 100 to 1000 metric tons
per month.

Aluminium Paste Manufacturing (Leafing)

Design and delivery of machinery and systems for Leafing Paste production.

Aluminium Paste Manufacturing(Non-Leafing)

Specialized equipment for efficient Non-Leafing Paste production.

Metallic Pigments

Aluminum Powder is used in the manufacture of silver metallic pigments that dramatically enhance the visual appeal of coatings, paints, inks, plastics, and textiles. Key markets are automotive coatings, electronics, and packaging.

Chemicals

Aluminum Powder provides controlled reaction rates in chemical manufacturing of polyolefins, synthetic alcohols, and aluminum-based chemicals. In general, the higher the surface area of a metal powder, the faster a given reaction. Where increased reactivity is needed, titanium alloy powders are supplied by. Key markets are plastics, deodorants and antiperspirants, and specialty chemicals.

Rocket Propellants

Missile and rocket propellants usually fall into either a solid or liquid classification. One of the most important fuels in solid propellants is aluminum powder. . Aluminum Powder is used exclusively as a fuel in the reusable solid rocket motors for NASA's Space Shuttle. Aluminum powder has also been added to experimental liquid propellants to produce more powerful metallized liquid propellants. For these applications, . can supply aluminum powder according to various government and military specifications.

Photovoltaic thick film pastes

Aluminum Powder is used to produce thick film pastes that are applied to the back side of silicon in the manufacture of solar cells. These pastes are screen printed on the back side of solar cells and then metallized to create an electrical conductor that makes the cell work properly. . can provide customized superfine powders with tightly controlled particle-size distribution in commercial quantities for PV applications. A high priority for this application is increasing cell efficiency and decreasing costs, and . is partering with our customers to help them achieve these goals.

Metallurgy

. Aluminum Powder has two broad uses in the metallurgical industries: as a reducing agent and source of heat and as an ingredient in alloying additives. As reducing agents and sources of heat, aluminum powders are used in aluminothermic and exothermic applications. An example of an aluminothermic application is the production of ferroniobium. Exothermic applications include the use of aluminum in hot-topping compounds, stress relieving, exothermic welding, and powder lancing. When used as an alloying additive aluminum powder and other ingredients are added to molten metals.

Refractories

Aluminum Powder is used as an additive to carbon refractory furnace linings for the steel industry.

Adhesives, Sealants, Coatings

Aluminum Powder is used as an additive or filler in specialty adhesive and sealant applications. Aluminum powder can also be used in coating applications such as powder diffusion, dry powder coating, and thermal spray coating. For these applications, . can supply aluminum powder according to various aerospace and military specifications.

Explosives

Aluminum Powder is used in the production of blasting agents for both commercial mining and military defense applications. Aluminum powder is typically preferred in aluminized slurry explosives based on ammonium nitrate. These are preferred due to their low cost and relative safety during manufacture, storage, transport, and loading. For these applications, . can supply aluminum powder according to various government and military specifications.

Powder Metallurgy

Powder metallurgy is the consolidation and processing of metal powders into a near net shape part with predetermined mass, shape, and physical and mechanical properties.

About us

Aluminium Powder and Paste Manufacturing Solutions

We're pioneers in the field of manufacturing next-generation machinery for the production of Atomized Aluminium Powder and Aluminium Paste. With a dedication to excellence and innovation, we have established ourselves as a leading provider for a range of industrial needs. Our commitment to delivering quality equipment and complete manufacturing solutions makes us stand out in the industry. We specialize in providing turnkey projects. From design and manufacturing to installation and support, we handle every aspect of the project with precision and expertise. Our core focus is on the production of Atomized Aluminium Powder. We offer a wide range of plant configurations to produce both coarse and fine grades of Atomized Aluminum powder. In addition to powder plants, we offer complete machinery for the manufacture of aluminum paste, with both leafing and non-leafing paste requirements. Our equipment is designed to accommodate a broad production capacity range, from 100 to 1000 metric tons per month with both vertical and horizontal atomization, for all business needs. Located in Delhi, India, we operate from a strategic hub that allows us to efficiently serve clients both nationally and internationally. Our driving forces are innovation, quality, and customer satisfaction. Our dedication to technological advancement and industry expertise has made us a trusted partner for businesses seeking top-quality equipment and solutions in Atomized Aluminium Powder and Aluminium Paste manufacturing

Our Products

Atomized Aluminium Powder Plant (Vertical)

Atomized Aluminium Powder Plant (Horizontal)

Aluminium Paste Manufacturing (Leafing)

Aluminium Paste Manufacturing (Non-Leafing)

Get in touch

Information

Contact for additional information:

Send Us a Mail or call us

8802891885

Location & Time

We are located at 1385, MIE, PART B, Bahadurgarh Industrial Area, Haryana 124507.

Open from 9 a.m to 10 p.m on weekdays and from 9 a.m to 2 p.m in weekends.